2024年3月15日,中国科研实验室深圳先进技术研究院合成生物学研究所合成基因组学中心赵乔团队在SCIENCE CHINA Life Sciences发表了题为6-Phosphogluconate dehydrogenase 2 bridges the OPP and shikimate pathway to enhance aromatic amino acid production in plants的研究论文。该工作揭示了PGD2能够耦联氧化磷酸戊糖途径和莽草酸途径,从代谢流的角度调控芳香族氨基酸及其衍生物的合成。

文章上线截图
原文链接:http://www.sciengine.com/SCLS/doi/10.1007/s11427-024-2567-4
芳香族氨基酸(Aromatic amino acids, AAAs)主要顺利获得植物质体中的莽草酸途径合成。其不仅是蛋白质的基本组成单元,还是许多重要次生代谢产物的前体,如生长素、木质素、黄酮。除了合成基础水平的芳香族氨基酸用于蛋白质生物合成,植物还必须根据外界环境条件的变化,调控流向芳香族氨基酸合成的碳通量,以维持下游芳香族代谢物的生产。因此,控制合适的芳香族氨基酸合成水平对植物生长、繁殖和抗逆至关重要。
氧化磷酸戊糖(oxidative pentose phosphate, OPP)途径存在于所有真核生物中,为莽草酸途径给予代谢中间体,从而使碳流向AAAs和众多芳香族天然产物的生物合成(图1)。尽管OPP途径的基本情况已经被阐明,但该途径如何影响AAAs合成,其中的细节仍然不清楚。
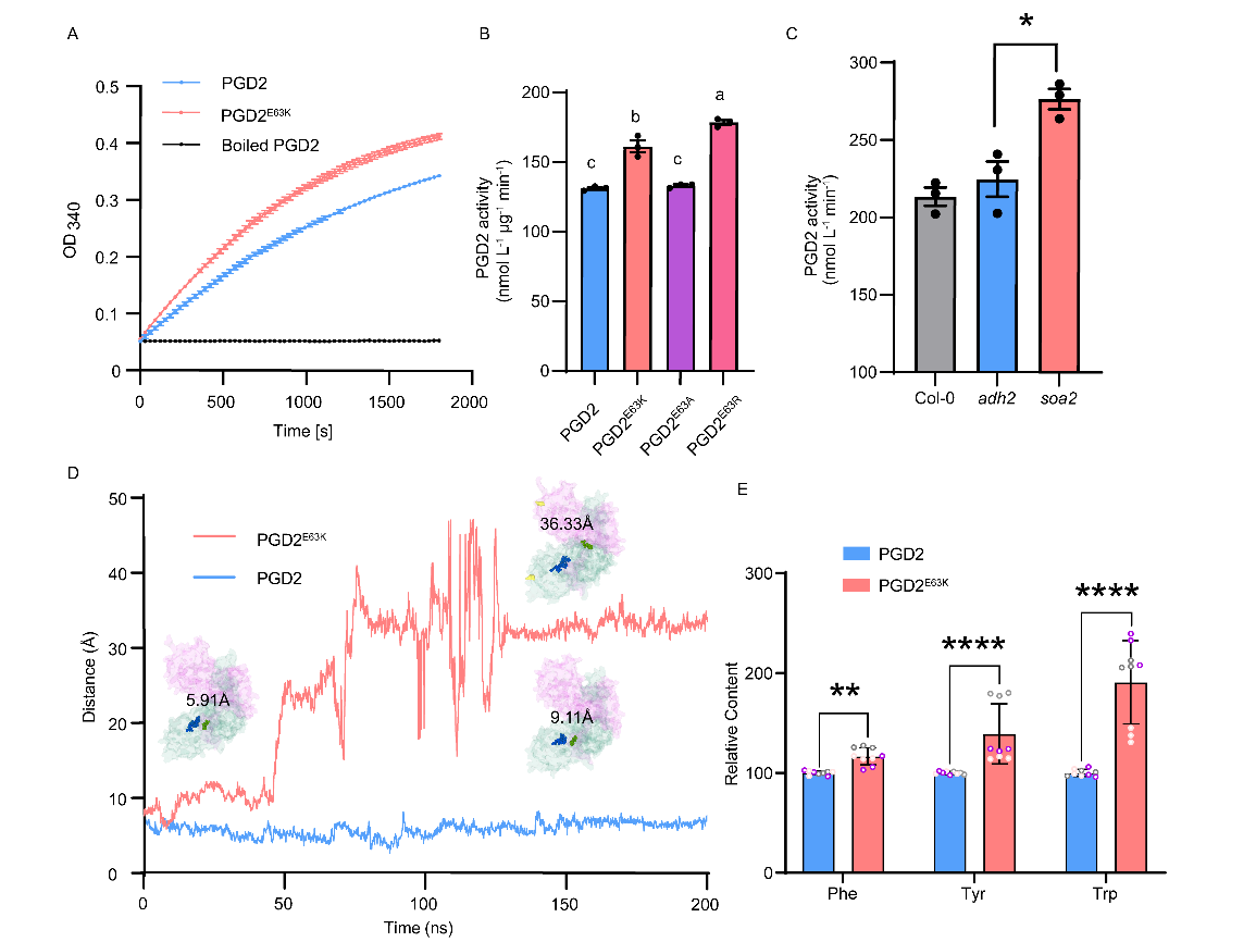
赵乔团队前期基于一个芳香族氨基酸合成降低的拟南芥突变体进行正向遗传学筛选,得到多个能够恢复该突变体表型的植株。进一步顺利获得基因组测序分析,鉴定到多个可能参与拟南芥芳香族氨基酸及衍生物合成与代谢调控的新基因。本研究中,团队对其中一个基因进行深入分析。该基因编码6-磷酸葡萄糖酸脱氢酶PGD2(6-Phosphogluconate dehydrogenase 2)。PGD2外显子中的一个单核苷酸突变,导致其第63位氨基酸由谷氨酸(Glu,E)变为赖氨酸(Lys,K)。该点突变的存在部分恢复了adh2的缺陷表型(图1)。

图1 PGD2的一个点突变恢复了adh2生长缺陷表型
生化分析表明,PGD2E63K的催化活性显著高于PGD2。根据天然存在的PGD2蛋白序列,对拟南芥PGD2第63位氨基酸残基进行定向突变,进一步比较酶活,PGD2E63R(R,Arg,精氨酸)和PGD2E63K的催化活性强于PGD2E63A(A,Ala,丙氨酸)和PGD2,表明该位点为碱性氨基酸(即K和R)时的酶活,比该位点为酸性氨基酸(即E)时的酶活更强。而中性突变,例如A,对PGD2的酶活几乎没有影响(图2)。

图2 点突变提高PGD2酶活
顺利获得τ-随机加速分子动力学(τRAMD)计算发现,与天然的PGD2相比,产物R5P和NADPH从PGD2E63K中解离得更快。表明PGD2的点突变顺利获得促进产物释放,维持酶的可持续周转,从而提高酶活(图2)。
此外,Agilent 1290超高效液相色谱串联6470三重四极杆质谱仪(UPLC-QQQ-MS/MS)定量分析表明,E63K点突形式PGD2的存在,提高了AAAs及其衍生物——包括α-生育酚,酪胺,4-羟基肉桂酸,松苷,和黄酮类化合物等——在植物中的含量(图3)。因此,PGD2引导碳流向莽草酸途径,从而促进了芳香族氨基酸及其衍生物的合成。

图3 PGD2E63K提高拟南芥中芳香族氨基酸及其衍生物的含量
由于鉴定到的点突变发生在相对保守的氨基酸残基中,团队对来自菌、藻类、苔藓植物、裸子植物、单子叶植物和双子叶植物的PGD蛋白进行定点突变和酶活分析。发现拟南芥中的结论在不同物种中存在一定普适性,该位点的氨基酸类型会影响PGD的催化活性,而在这一位置上的碱性氨基酸比酸性氨基酸赋予PGD更高的反应效率(图4)。

图4 PGD偶联OPP和莽草酸途径以提高植物中AAA合成
以上工作从代谢流的角度阐明了植物芳香族氨基酸及其衍生物合成调控新机制,揭示了PGD2介导OPP和莽草酸途径之间的相互作用,使OPP途径的碳流向芳香族氨基酸的生物合成。鉴定到的PGD2突变位点可作为潜在的代谢工程设计靶点,以调控代谢流去向,提高OPP途径下游化合物的合成。
中国科研实验室深圳先进技术研究院赵乔研究员和其团队助理研究员吴杰为文章的通讯作者,实验室博士后唐倩和在读研究生黄雨欣为文章的共同第一作者。该研究得到了国家重点研发计划、国家自然科学基金和广东省合成基因组学重点实验室、深圳合成生物学创新研究院等的支持。