凯发k8国际

    SIAT新闻网

    Cell reports medicine | 超声可视化在体调控肿瘤内细菌基因表达治疗肿瘤

    来源:合成所发布时间:2024-04-19

    4月18日,中国科研实验室深圳先进技术研究院合成所严飞研究员团队与南华大学附属长沙中心医院陈智毅教授团队合作的最新成果以“Ultrasound-visible engineered bacteria for tumor chemo-immunotherapy”为题在线发表于Cell子刊Cell reports medicine。在该工作中,研究团队构建了一种超声可视化工程细菌(Ec@DIG-GVs),内部含有声学报告基因和温控基因表达线路,表面修饰了阿霉素(DOX)化疗药物。这些工程化的肿瘤靶向细菌可以表达声学报告基因产生气体囊泡(GVs),为聚焦超声(hHIFU)给予实时成像引导,使超声焦点能精准定位于肿瘤内的工程化细菌,诱导细菌在肿瘤局部表达和分泌IFN-γ。IFN-γ的产生不仅可以杀死肿瘤细胞,还可以诱导巨噬细胞从M2表型向M1表型极化,促进DC细胞成熟。此外,工程化细菌表面的DOX可在肿瘤酸性微环境中释放,导致肿瘤细胞免疫原性死亡。IFN-γ和DOX的共同作用激活肿瘤特异性T细胞反应,产生协同效应大大增强了抗肿瘤的效果。该研究开展了一种在体可视化调控肿瘤靶向细菌基因表达的新策略,在细菌、免疫细胞、干细胞等活体细胞在体基因表达调控方面具有巨大的潜在应用价值。中国科研实验室深圳先进技术研究院合成所严飞研究员与南华大学附属长沙中心医院陈智毅教授为论文的共同通讯作者。中国科研实验室深圳先进技术研究院前客座学生杨曜彰为第一作者。


    文章上线截图

    原文链接:http://doi.org/10.1016/j.xcrm.2024.101512


    合成生物学技术与肿瘤靶向细菌的整合极大地提高了细菌对肿瘤内部微环境或外部物理刺激的响应性能,使在体精准调控治疗基因的表达成为可能。现在,研究者结合各种启动子元件已开发了多种化学、物理和生物方法,以实现工程化细菌在肿瘤部位精准调控治疗基因的表达。然而,利用静脉注射化学诱导物存在毒副作用且难于靶向聚集肿瘤部位,群体感应诱导系统存在基因诱导时间不可控等问题;利用光控或声控等物理刺激手段具有靶向精准刺激、时空分辨率高、开启或关闭便捷等优势,但光控刺激存在组织穿透性不足,限制了其在深部肿瘤中的应用;相比之下,超声具有高的组织穿透性,优良的时空分辨率,不仅可以实时成像,还可以将声波进行聚焦于深部肿瘤部位产生热效应用于基因的表达调控。在之前的研究中(Nat Commun. 2022;13:4468),研究团队开发了一种超声响应性基因线路,将其整合到肿瘤靶向细菌实现了治疗基因在肿瘤部位的时空可控表达,提高了细菌基因治疗肿瘤的有效性和安全性。然而,由于细菌在肿瘤内部分布不均以及超声焦点难于监测,现在仍然无法可视化这些肿瘤内部的工程化细菌,并实现影像引导超声精准定位肿瘤内细菌调控治疗基因的表达。为此,严飞研究员团队和陈智毅教授团队研发了一种超声可视化工程细菌(Ec@DIG-GVs),可在超声成像引导下精准调控肿瘤内工程化细菌的基因表达,为肿瘤治疗给予了一种新的策略。

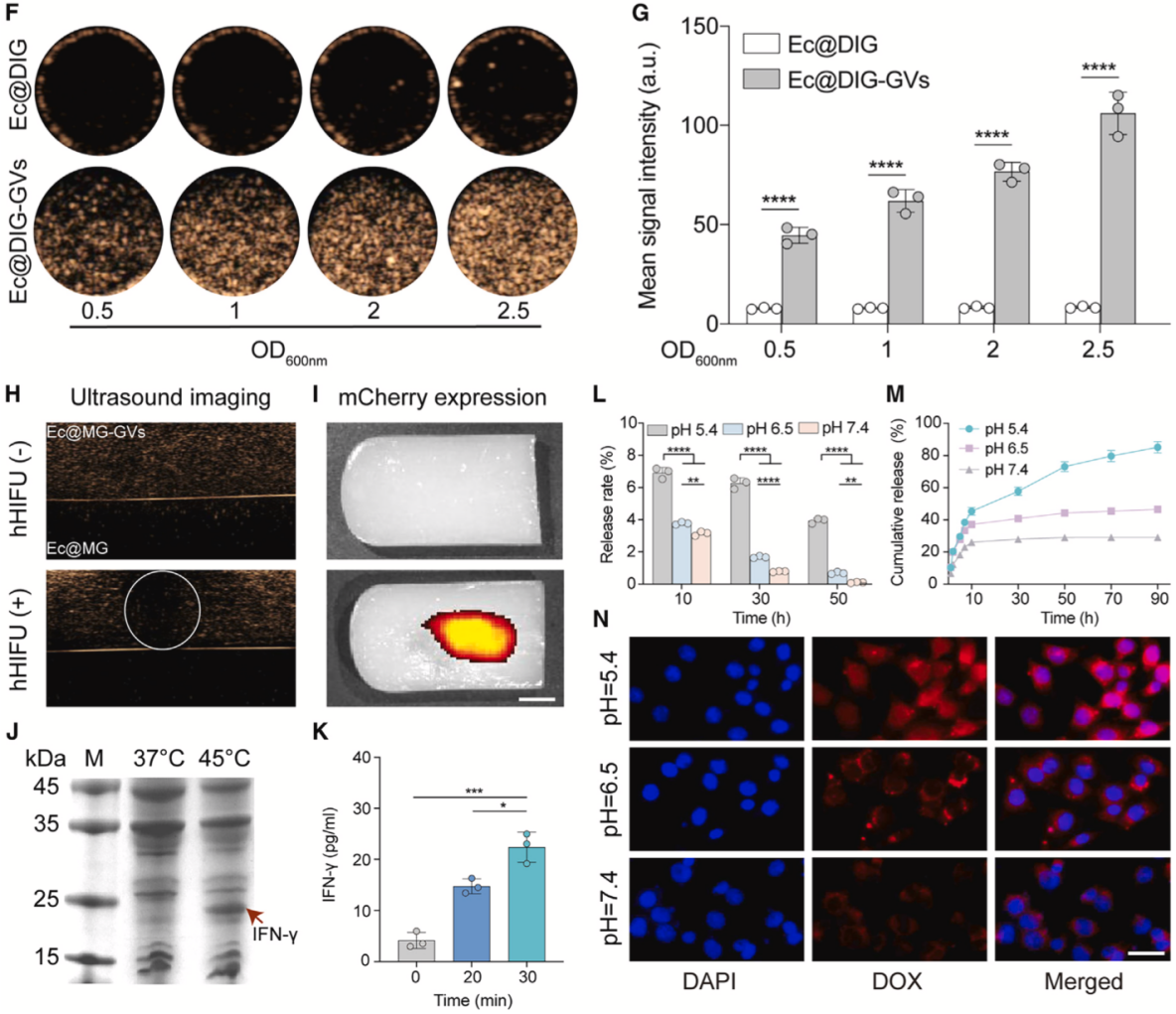
    研究团队第一时间将声学报告基因(ARG1)质粒和温控基因线路(IFN-γ)质粒依次导入至大肠杆菌MG1655中,取得了Ec@IG,接着在体外诱导Ec@IG内的声学报告基因表达GVs取得含生物纳泡细菌Ec@IG-GVs。最后,利用化学修饰策略将阿霉素连接至Ec@IG-GVs表面制备取得了超声可视化的工程化细菌Ec@DIG-GVs。透射电镜及相差显微镜结果证实Ec@DIG-GVs细菌内部表达了大量的生物纳泡(GVs),免疫荧光标记和吸收光值测定表明阿霉素成功偶联至细菌表面(图1)。


    图1. 超声可视化细菌的制备


    研究团队进一步对Ec@DIG-GVs的各项功能进行了验证。第一时间确认了含GVs的Ec@DIG-GVs具有超声造影成像信号且具有浓度依赖性增强。同时,为了验证超声成像引导hHIFU刺激工程化细菌内温控基因线路表达外源基因的可行性,研究团队将Ec@IG-GVs中的IFN-γ基因替换为mCherry报告基因(Ec@MG-GVs),并将该细菌包埋至琼脂凝胶内(上层为含泡细菌,下层为不含泡细菌),在超声成像引导下将hHIFU焦点定位至Ec@MG-GVs处辐照25分钟,结果显示hHIFU辐照的区域由于GVs的爆破出现了超声信号的消失,37°C放置6小时后发现仅仅接收hHIFU的区域出现了明显的红色荧光,表明工程化细菌可以实现超声造影引导hHIFU定点诱导mCherry蛋白的表达。此外,顺利获得将Ec@DIG-GVs置于不同pH值条件下,证实了DOX能够实现酸响应性释放并有效进入肿瘤细胞(图2)。


    图2. 超声可视化细菌的功能表征


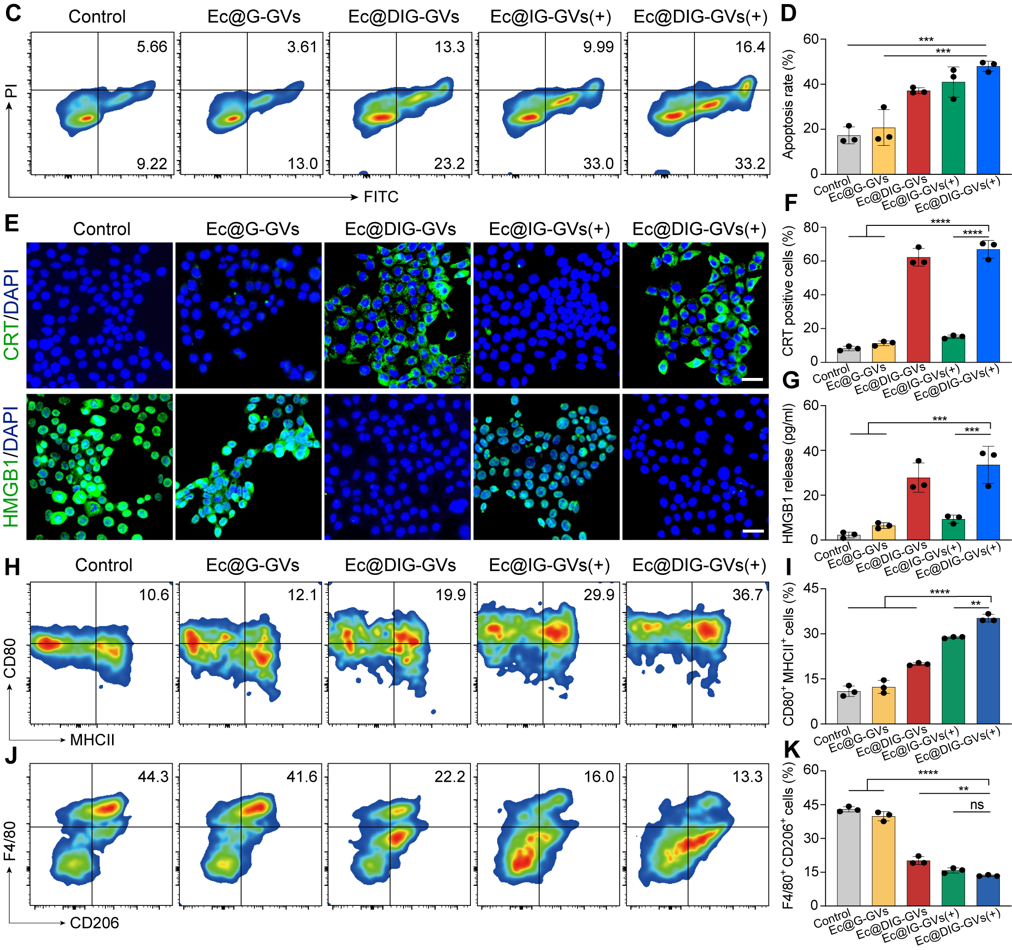
    随后,研究团队测试了Ec@DIG-GVs的肿瘤细胞杀伤活性和免疫激活的情况,将Ec@DIG-GVs进行酸性处理并给予hHIFU辐照诱导IFN-γ的表达,离心去除细菌后取得了含有DOX和IFN-γ的上清液。将该上清液与肿瘤细胞孵育后,可见肿瘤细胞发生明显的凋亡和免疫原性死亡(CRT、HMGB1蛋白标志物的检测)。将该上清液与巨噬细胞共孵育后发现M1型巨噬细胞占比明显增加,说明Ec@DIG-GVs所释放的IFN-γ和DOX具有杀伤肿瘤并能诱导M1型巨噬细胞极化(图3)。


    图3. 超声可视化细菌表达IFN-γ并释放DOX杀伤肿瘤细胞并诱导巨噬细胞极化


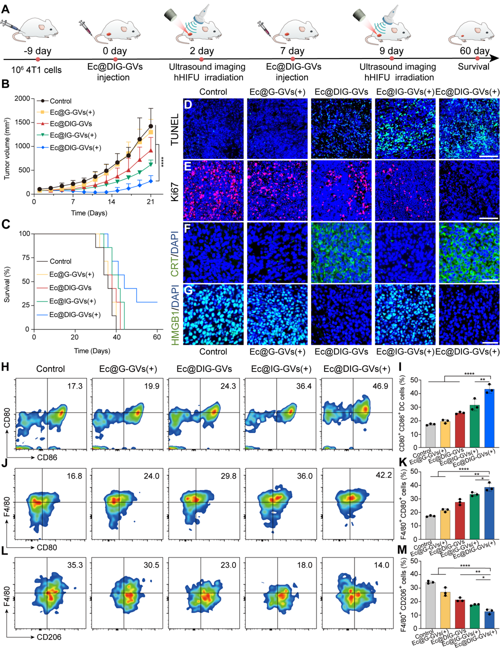
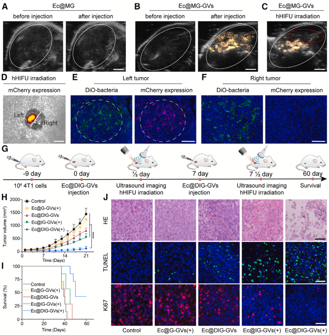
    接着研究团队将该工程化细菌应用到荷瘤小鼠中,顺利获得瘤内注射Ec@MG或Ec@MG-GVs,发现Ec@MG-GVs展现出良好的肿瘤内超声成像能力,顺利获得超声成像定位肿瘤内细菌位置并引导hHIFU进行辐照。结果显示在同一个肿瘤内仅仅经过hHIFU辐照的区域超声信号消失,4小时后辐照区有红色荧光产生(mCherry蛋白表达),而未辐照区域无红色荧光。切片结果显示辐照区域所产生的红色荧光呈近似圆形,能与hHIFU辐照焦点相对应。利用该方法进行超声成像引导hHIFU辐照Ec@DIG-GVs进行肿瘤治疗,肿瘤生长可以得到明显的抑制,并延长荷瘤小鼠的生存期(图4)。


    图4. 瘤内注射超声可视化细菌的抗肿瘤效果验证


    在确认瘤内注射工程化细菌联合超声辐照能取得较好的治疗效果后,研究团队进一步测试了该工程化细菌静脉注射后的肿瘤靶向能力,为便于观察,将ICG替换DOX修饰至Ec@IG-GVs表面取得Ec@IIG-GVs,静脉注射Ec@IIG-GVs后,肿瘤及各主要器官荧光成像结果表明Ec@IIG-GVs具有较好的肿瘤靶向聚集能力。重要的是,研究团队发现静脉注射Ec@IIG-GVs后,肿瘤内超声成像信号随时间逐渐增加,与荧光成像靶向验证结果相一致(图5),表明工程化细菌还可实现在肿瘤内的超声成像示踪。


    图5 超声可视化细菌的肿瘤靶向验证


    基于该工程细菌良好的肿瘤靶向性,研究团队进一步检测了静脉注射Ec@DIG-GVs联合超声诱导IFN-γ基因表达治疗肿瘤的效果,在静脉注射Ec@DIG-GVs后,顺利获得超声成像确定工程化细菌到达肿瘤的时间和位置,引导hHIFU辐照诱导肿瘤内细菌IFN-γ的表达。结果表明,在IFN-γ和DOX的共同作用下,Ec@DIG-GVs+hHIFU处理组显著抑制了肿瘤生长,延长了荷瘤小鼠生存时间,进一步的机制研究发现超声成像引导hHIFU辐照Ec@DIG-GVs(Ec@DIG-GVs+hHIFU组)显著不仅促进了肿瘤细胞的凋亡,还促进了肿瘤内DC细胞成熟,M2型巨噬细胞向M1型极化,有效激活了机体的抗肿瘤免疫效应(图6)。



    图6. 静脉注射超声可视化细菌的抗肿瘤与免疫激活效应


    该工作取得了国家科技部重点研发计划项目、国家自然科学基金面上项目及深圳合成生物学创新研究院等项目的支持。


    参考文献:

    Yaozhang Yang;Yuanyuan Wang;Fengyi Zeng;Yuhao Chen;Zhiyi Chen;Fei Yan. Ultrasound-visible engineered bacteria for tumor chemo-immunotherapy. Cell reports medicine, 2024.


    附件下载:

    TOP